集成PFM控制器及650V高雪崩能力非隔离转换芯片--PN8054

- 自供电模块,内置800V高压启动交直流电源管理芯片--PN8177
- PN8177集成PFM控制器及800V高雪崩能力智能功率MOSFET,用于高性能、外围元器件精简的交直流转换开关电源。PN8177内置800V高压启动与自供电模块,实现系统启动、待机、自供电功能。该芯片提供了智能化保护功能,包括过流保护,过载保护,欠压保护,过温保护。另外PN8177的降频调制技术有助于EMI特性。

- 芯朋微低待机功能,非隔离交直流电源控制芯片--PN8045
- PN8045集成PFM控制器及650V高雪崩能力智能功率MOSFET,用于外围元器件较简的小功率非隔离开关电源。PN8045内置启动模块,实现系统启动、待机功能。该芯片提供了智能化保护功能,包括过载保护,欠压保护,过温保护。另外PN8045的降频调制技术有助于EMI特性。

- 芯朋微授权代理商外围元器较简,小功率非隔离开关电源芯片--AP8506
- AP8506基于高压同步整流架构,集成PFM控制器以及650V可靠性MOSFET,用于外围元器件精简的小功率非隔离开关电源。AP8506内置650V高压启动,实现系统快速启动、待机功能。该芯片提供了智能化保护功能,包括过流保护,欠压保护,过温保护。另外AP8506具有优异的EMI特性。
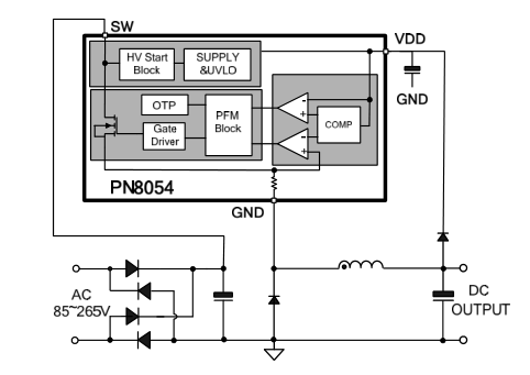
集成PFM控制器及650V高雪崩能力非隔离转换芯片--PN8054
一 概述
PN8054集成PFM控制器及650V高雪崩能力智能功率MOSFET,用于外围元器件精简的小功率非隔离开关电源。
PN8054内置高压启动模块,实现系统快速启动、待机功能。该芯片提供了智能化保护功能,包括过载保护,欠压保护,过温保护。另外PN8054的降频调制技术有助于EMI特性。
二 特性
内置650V高雪崩能力智能功率MOSFET
内置高压启动电路
优化适用于15V输出非隔离应用
SOP-7封装半封闭式稳态输出功率4.5W @230VAC
EMI的降频调制技术
优异的负载调整率和工作效率
全面的保护功能
*过载保护(OLP)
*过温保护(OTP)
*欠压保护(UVLO)
三 应用
非隔离辅助电源
四 封装

五 应用电路图

![]()
全国咨询热线:18929103949(微信同号) 唐小姐
销售部电话:0769-81150556
工程部电话:0769-85638990
QQ:1923681612
邮箱:dgzm699@163.com
总部地址:东莞市大岭山镇矮岭冚村沿河东街8号
佛山办事处:佛山市顺德区容桂镇细滘德宝北路合安街19号
中铭官网:www.zm699.com
| * 联系人: | 请填写您的真实姓名 |
| * 手机号码: | 请填写您的联系电话 |
| 电子邮件: | |
| * 采购意向描述: | |
| 请填写采购的产品数量和产品描述,方便我们进行统一备货。 | |
| 验证码: |
|

- 自供电模块,内置800V高压启动交直流电源管理芯片--PN8177
- PN8177集成PFM控制器及800V高雪崩能力智能功率MOSFET,用于高性能、外围元器件精简的交直流转换开关电源。PN8177内置800V高压启动与自供电模块,实现系统启动、待机、自供电功能。该芯片提供了智能化保护功能,包括过流保护,过载保护,欠压保护,过温保护。另外PN8177的降频调制技术有助于EMI特性。

- 芯朋微低待机功能,非隔离交直流电源控制芯片--PN8045
- PN8045集成PFM控制器及650V高雪崩能力智能功率MOSFET,用于外围元器件较简的小功率非隔离开关电源。PN8045内置启动模块,实现系统启动、待机功能。该芯片提供了智能化保护功能,包括过载保护,欠压保护,过温保护。另外PN8045的降频调制技术有助于EMI特性。

- 芯朋微授权代理商外围元器较简,小功率非隔离开关电源芯片--AP8506
- AP8506基于高压同步整流架构,集成PFM控制器以及650V可靠性MOSFET,用于外围元器件精简的小功率非隔离开关电源。AP8506内置650V高压启动,实现系统快速启动、待机功能。该芯片提供了智能化保护功能,包括过流保护,欠压保护,过温保护。另外AP8506具有优异的EMI特性。
相关资讯
| 我要评论: | |
| 内 容: |
(内容最多500个汉字,1000个字符) |
| 验证码: | 看不清?! |
销售电话:0769-81150556
工程电话:0769-85638990
传真:0769-83351643
地址:东莞市矮岭冚村沿河东街8号





共有-条评论【我要评论】