功率开关电源芯片,准谐振式psr cc / cv pwm芯片--DP1805
功率开关电源芯片,准谐振式psr cc/cv pwm芯片--DP1805
一 概述
DP1805 is a high performance Quasi Resonant(QR)Primary Side Regulation(PSR)PWM power switch with high precision CV/CC control ideal for charger applications.
In CV mode, DP1805 adopts Multi Mode QR Control which uses the hybrid of AM (Amplitude Modulation) mode and (Frequency Modulation) FM mode to improve system efficiency and reliability. In CC mode, the IC uses PFM control with line and load CC compensation. The IC can achieve fast dynamic response. The built-in Cable Drop Compensation(CDC)function can provide excellent CV performance.
DP1805 integrates functions and protections of Under Voltage Lockout(UVLO), VDD over Voltage Protection(VDD OVP), Cycle-by-cycle Current Limiting(OCP), Short Load Protection(SLP),On-Chip Thermal Shutdown, VDD Clamping,etc.
二 产品特征
* Low Cost Solution Built-in 800V power BJT
* Quasi-Resonant Primary Side Regulation (QR-PSR)Control with High Efficiency
* Multi-Mode PSR Control
* Fast Dynamic Response
* Built-in Dynamic Base Drive
* Audio Noise Free Operation
* ±4% CC and CV Regulation
* Low Standby Power<70mW
* Programmable Cable Drop Compensation(CDC)in CV Mode
* Built-in AC Line&Load CC Compensation
* Build in Protections:
* Short Load Protection(SLP)
* Cycle-by-Cycle Current Limiting
* Leading Edge Blanking(LEB)
* Pin Floating Protection
* VDD OVP &UVP &Clamp
* Over temperature protection(OTP)
* Available with DP1805 Versions in SOP-7 Package
三 应用领域
* Battery Chargers for Cellular Phones
* AC/DC Power Adapter and LED Lightings
四 封装

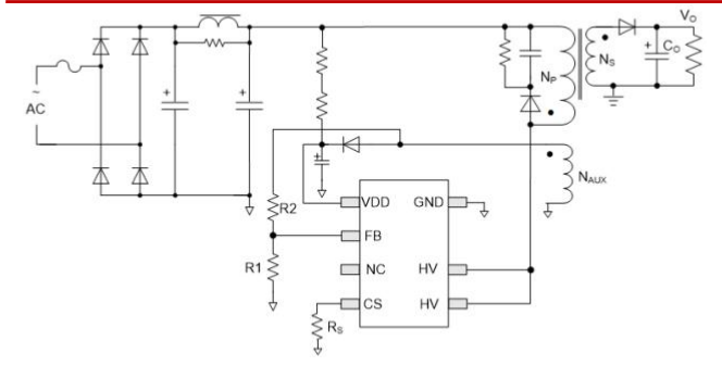
五 应用电路图

![]()
全国咨询热线:18929103949(微信同号) 唐小姐
销售部电话:0769-81150556
工程部电话:0769-85638990
QQ:1923681612
邮箱:dgzm699@163.com
总部地址:东莞市大岭山镇矮岭冚村沿河东街8号
佛山办事处:佛山市顺德区容桂镇细滘德宝北路合安街19号
中铭官网:www.zm699.com
| * 联系人: | 请填写您的真实姓名 |
| * 手机号码: | 请填写您的联系电话 |
| 电子邮件: | |
| * 采购意向描述: | |
| 请填写采购的产品数量和产品描述,方便我们进行统一备货。 | |
| 验证码: |
|
| 我要评论: | |
| 内 容: |
(内容最多500个汉字,1000个字符) |
| 验证码: | 看不清?! |
销售电话:0769-81150556
工程电话:0769-85638990
传真:0769-83351643
地址:东莞市矮岭冚村沿河东街8号





共有-条评论【我要评论】